International Journal of Multidisciplinary Research in
Science, Engineering, and Technology
ijmrset@gmail.com
Impact Factor: 7.521
Compliant with UGC CARE Journal Norms and Guidelines
IJMRSET invites authors to submit articles in multidisciplinary areas of Science, Engineering, Technology, and their applications in business, industry, and other relevant fields. We welcome the following types of contributions:
Research articles
Review articles
Informative articles
Case Studies
Comparative Studies
Extended version of conference papers
Authors can submit their papers year-round to ijmrset@gmail.com. Submissions must adhere to the following guidelines:
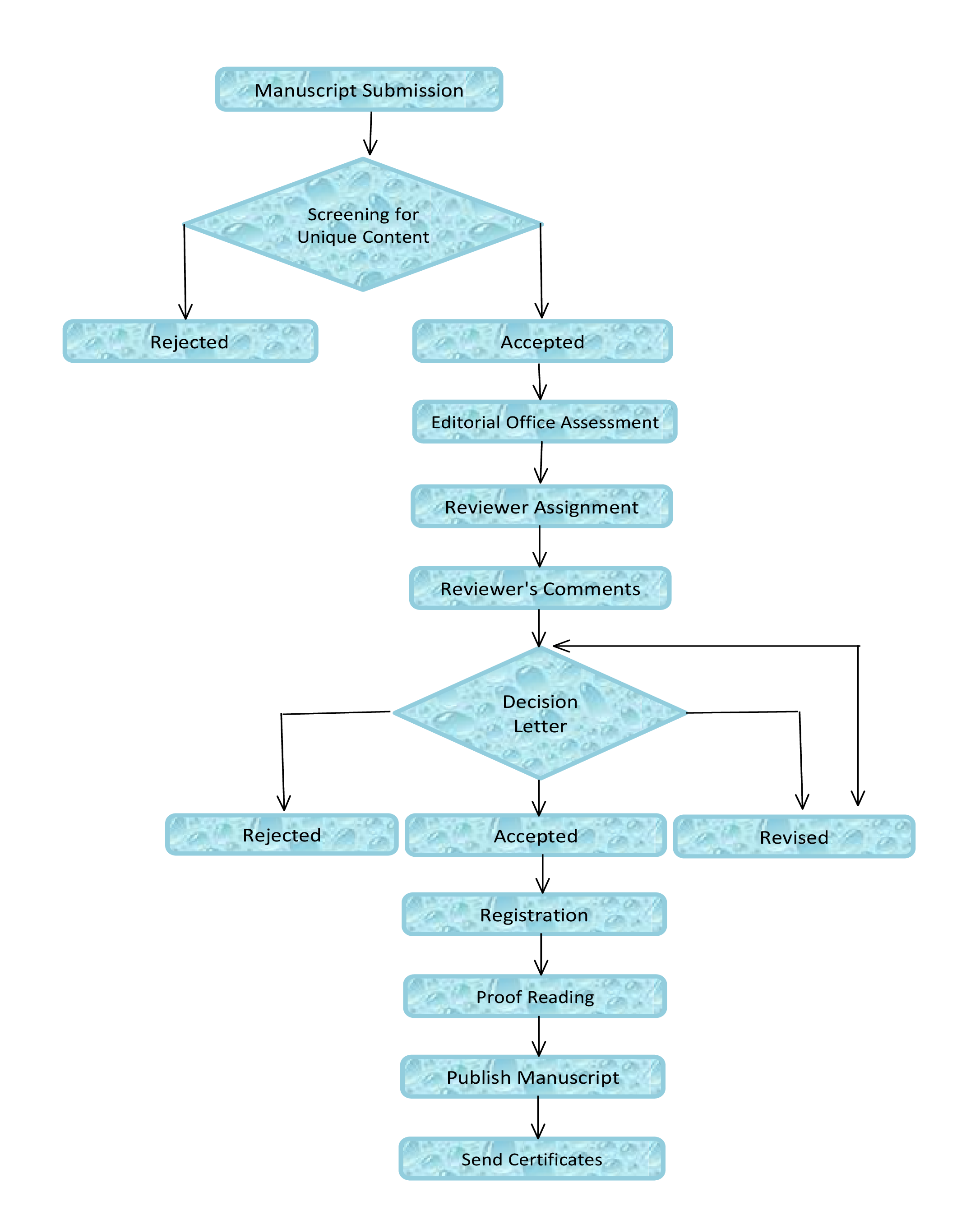
Review and Publication Process:
The article should follow the structure outlined below:
IJMRSET is a peer-reviewed journal with a 7.54 Impact Factor, publishing research in Science, Engineering, Technology, and Management. It ensures fast review and online publication.
Dr.R.Sugumar
The Editor in Chief
12/41, Venkatesan Street, T.Nagar,
Chennai-600017,
Tamilnadu, India
Email: ijmrset@gmail.com
Mobile : +91 9940572462
Copyright © 2024 IJMRSET All Rights Reserved